400-0751701
东莞市尊时凯龙电子科技有限公司 |国家高新技术企业 |专业定制化锂电方案和产品提供商 24小时服务热线:400 0751701
公司座机电话:0769-81150286
业务邮箱:market@
地址:广东省东莞市石排镇下沙第三工业区
客服微信 微信公众号
目录:电池专题发布时间:2022-04-22 16:12:59点击率:
【大 中 小】
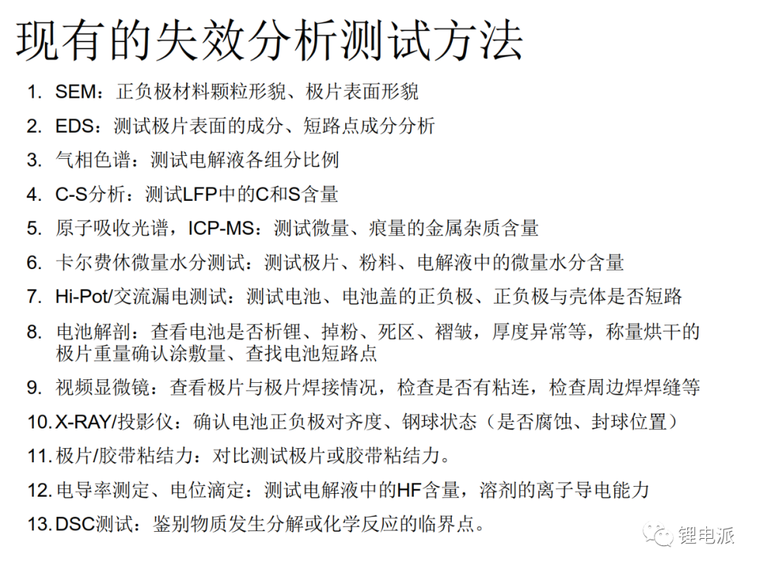
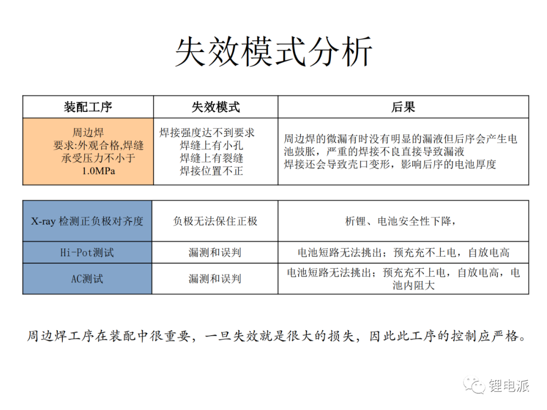
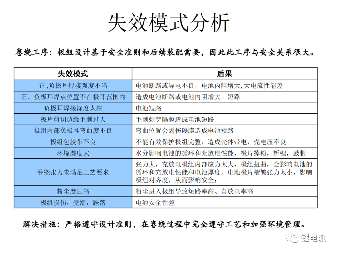
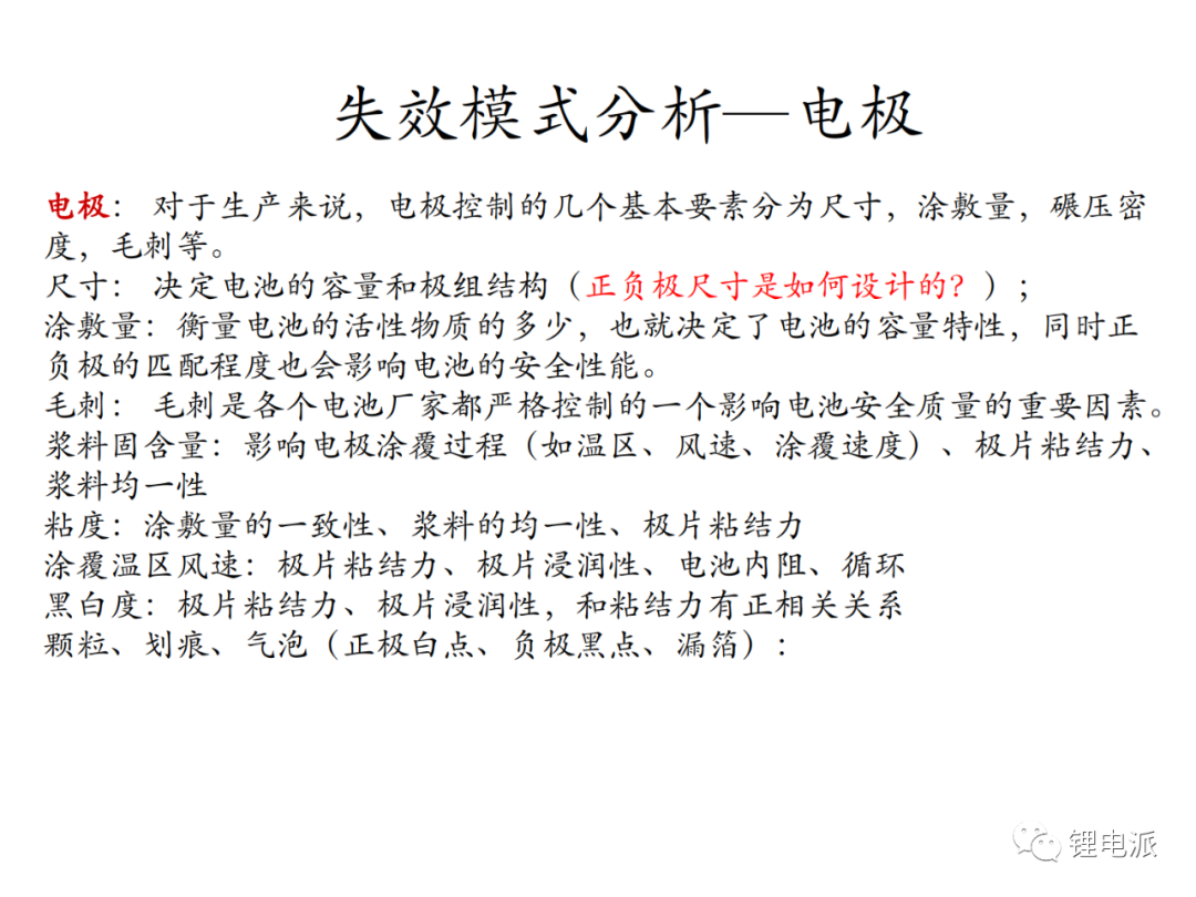
尊时凯龙电子,尊时凯龙锂电,锂电池基础知识和常见失效分析,大家和尊时凯龙电子一起来学习学习!
上一篇:[尊时凯龙锂电]6大锂电池类型及性能参数汇总
下一篇:[尊时凯龙电子]锂离子电池航空运输要求及最新动态
24小时服务热线